Lichtschalter ausbauen

Diskussionen rund um's Thema...
EikeKaefer
Beiträge: 60
Registriert: Sa 14. Mär 2020, 22:17

Re: Lichtschalter ausbauen

Beitrag von EikeKaefer »

Im Bild kann man gut erkennen, wo teilweise das Problem lag.
Das Gehäuse steht auch leicht auseinander, da sich innerlich sicher etwas verkeilt hat.
Bis zum neuen Schalter habe ich erstmal einen normalen An/Aus Schalter eingebaut.
aquablader
Beiträge: 1590
Registriert: So 7. Aug 2011, 11:55

Re: Lichtschalter ausbauen

Beitrag von aquablader »

Typischer Übergangswiderstand. Ein Relais kann sowas wirkungsvoll verhindern.

VG Ingo
ssiegert Verified
Beiträge: 658
Registriert: Di 22. Jul 2008, 20:58
Wohnort: Germering

Re: Lichtschalter ausbauen

Beitrag von ssiegert Verified »

Hallo Eike,
sowas kenne ich. Habe auch bereits den 3. oder 4. Schalter in den 21 Jahren drin.
Danke Ingo für den Hinweis mit dem Relais.
Es sind die simplen Dinge des Lebens, die Freude bereiten.

viele Grüße
Sebastian
1973 DS 23 Break in Bleue Delta; 1975 Dyane 6 Orange; 1990 BX 16 TGI Break, Vert Triton; 1990 BX 19 4WD Break, Gris Meteore; 1991 BX 19 GTI 4x4 Silber; 1991 BX 16 Image; 2016 C5 Tourer Selection 150 S&S Dunkelgrau
EikeKaefer
Beiträge: 60
Registriert: Sa 14. Mär 2020, 22:17

Re: Lichtschalter ausbauen

Beitrag von EikeKaefer »

So, der neue Schalter ist drin und funktioniert auch.
Wie sähe denn die Lösung mit dem Relais vom Aufbau her aus?
An welcher Stelle müsste das rein und wie wird das angeschlossen?
Schöne Grüße und danke für die ganze Hilfe
Eike
Benutzeravatar
Claude-Michel
Beiträge: 1636
Registriert: Do 19. Okt 2006, 09:49
Kontaktdaten:

Re: Lichtschalter ausbauen

Beitrag von Claude-Michel »

EikeKaefer hat geschrieben:...Wie sähe denn die Lösung mit dem Relais vom Aufbau her aus?
An welcher Stelle müsste das rein und wie wird das angeschlossen?...
So habe ich es letztes Jahr eingebaut:
[attachment 15573 RelaisfrLicht.jpg]
Die Diode ist nicht unbedingt notwendig. Ich wollte, dass das Ablendlicht an bleibt wenn ich auf Fernlicht schalte. Ohne Diode ist es entweder Ablendlicht oder Fernlicht.
Dateianhänge
Relais für Licht.jpg
Gruß
Claude-Michel
DSuper5, 2x Xantia break 1,8i 16V, Xantia break 2,0i 16V, C4 1,6i 16V coupé
Acadrian Verified
Beiträge: 254
Registriert: Sa 1. Aug 2020, 16:56

Re: Lichtschalter ausbauen

Beitrag von Acadrian Verified »

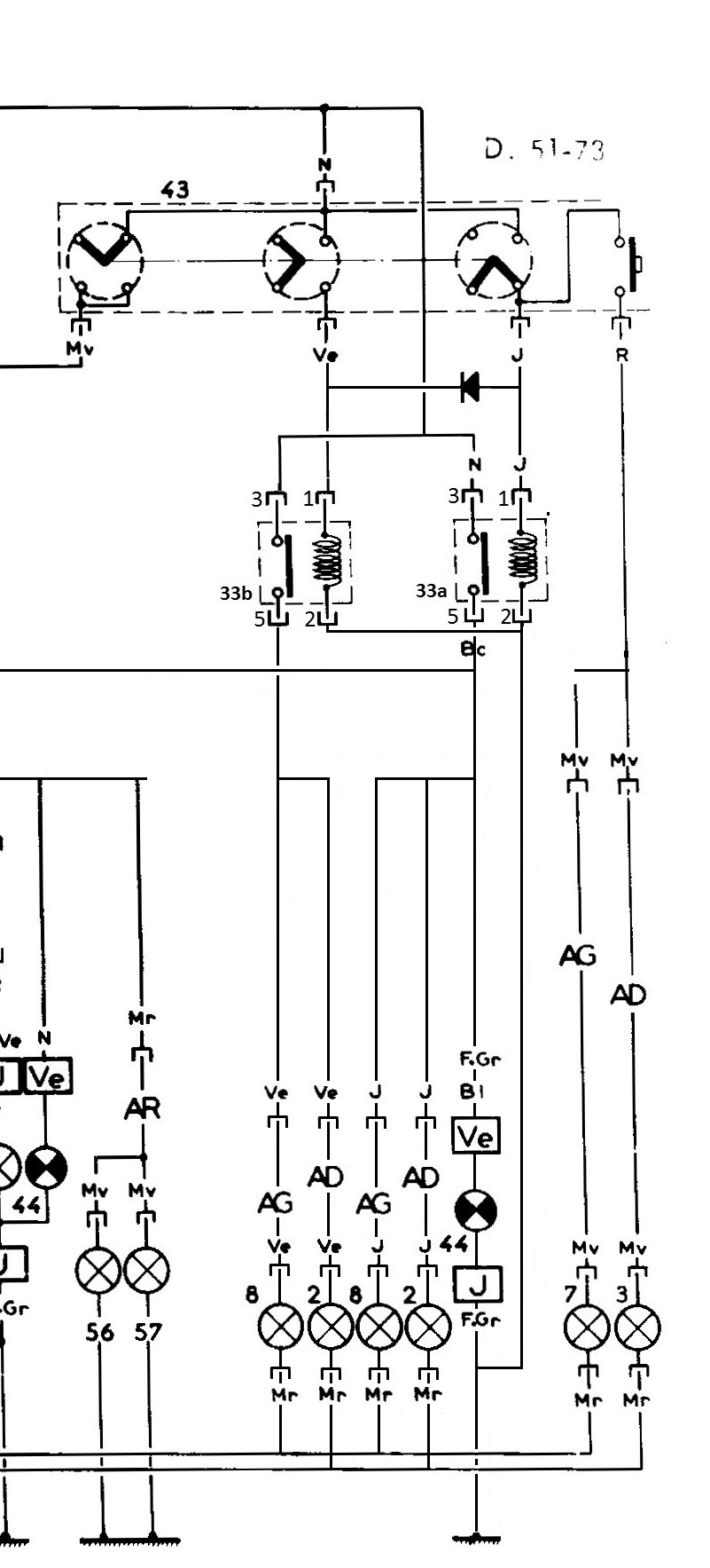
Mal eben aus dem Netz kopiert.
[attachment 15574 anschlussplan_zusatzscheinwerfer.gif]
Dateianhänge
anschlussplan_zusatzscheinwerfer.gif
Gerhard Trosien
Beiträge: 1055
Registriert: Mi 5. Dez 2007, 07:04

Re: Lichtschalter ausbauen

Beitrag von Gerhard Trosien »

Die beiden Schrauben rechts und links der Lenksäule zum Entfernen der oberen Abdeckung werden nicht entfernt, sondern, wie geschrieben, gelöst. Dann drückt man da, wo die Schraube ist, gegen das Blech und hebt die Abdeckung an. Die Schraube steckt in einem Schlitz, nicht in einem Loch.
Danach löst (und entfernt) man die beiden Muttern INNEN rechts und links der Lenksäule, dadurch kann das untere Blechgehäuseteil etwas nach unten abgeklappt werden. Dadurch gewinnt man den erforderlichen Platz für das Lichtschalterkabel und einen Stecker.
EikeKaefer
Beiträge: 60
Registriert: Sa 14. Mär 2020, 22:17

Re: Lichtschalter ausbauen

Beitrag von EikeKaefer »

Ich habe gerade auf der ID20 Seite gesehen, dass die Scheinwerfer ab 71 eh ein Relais drin haben.
Heisst das, dass ich garkeins benötige zusätzlich?
anieder Verified
Beiträge: 3286
Registriert: Fr 22. Mär 2013, 12:39

Re: Lichtschalter ausbauen

Beitrag von anieder Verified »

Mit dem neuen Schalter brauchst du das Relais nur dringend wenn du verhindern willst dass der nach 40:Jahren wieder defekt wird.

Das serienmäßige Relais ist nur für die Zusatz Scheinwerfer

Gruß
Andreas
Antworten